Strategies for re-making scrapped parts

I’m wondering what you all do to re-make parts that have been scrapped somewhere in the production process?

For example, a job making qty 10 of part A has 3 operations and 1 material.

If the first operation completes all 10 parts, but then operation 2 completes 7 and scraps 3. We need to re-make qty 3 from the beginning. Is there a ‘right’ way to do this?

Reporting the scrap quantity in MES doesn’t affect the previous operation(s). They still show as complete, but now technically they aren’t.

What are some strategies you all use to handle this type of scenario? I was surprised to not find anything about this when doing a search of the forum.

We split the work order when we find nonconforming material. The split job goes to the Quality department, and the determination is made there as to whether or not the part is scrapped.
Since the nonconforming material is on it’s own job, the clocking issue is resolved. We report material completed whether it conforms or not, because the operation is complete.

Rework or repair ops can be added as needed to the split job, if the determination is that rework is appropriate or allowed.

We don’t even let operators scrap parts. Only nonconform. Everything flows through the NC/DMR process. If the piece is just missing some milling, we approve the piece for rework and send it back the original job. Sometimes we re-engineer the job to add a rework op. If there’s a significant time lag, or a lot of rework, the piece will be split off into its own job.

We don’t really care if the op was previously complete. If we’re reusing an existing op, it has to fit into the normal weekly slack in the schedule. I suppose you could go into job adjustment and reopen everything, but meh.

2 Likes

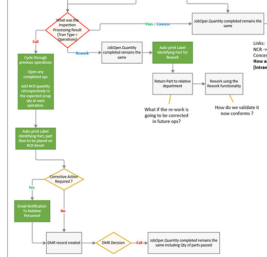
I have also been working on the same project but developed a a concept, just figuring out the dynamics of it still but the general gist of it is as below:

The general idea for the ops would be to retrospectively use JobOper.EstScrap on prior operations to accumulate for scrap produced.


: